
國際中心/綜合報導
擁有百年歷史的中國鞋業品牌「雙星名人」,近期因家族經營權之爭掀起輿論關注。高齡84歲的創辦人汪海於3日對外發布聲明,正式宣布與兒子汪軍及兒媳徐英切斷父子與姻親關係,直言兩人「奪公章、逼退創辦人」,並強調因其具美國籍身分,絕不可能交棒。相關人士也證實,這份聲明確為汪海本人所發,意味著這場延燒近一年的家族內鬥全面攤在陽光下。

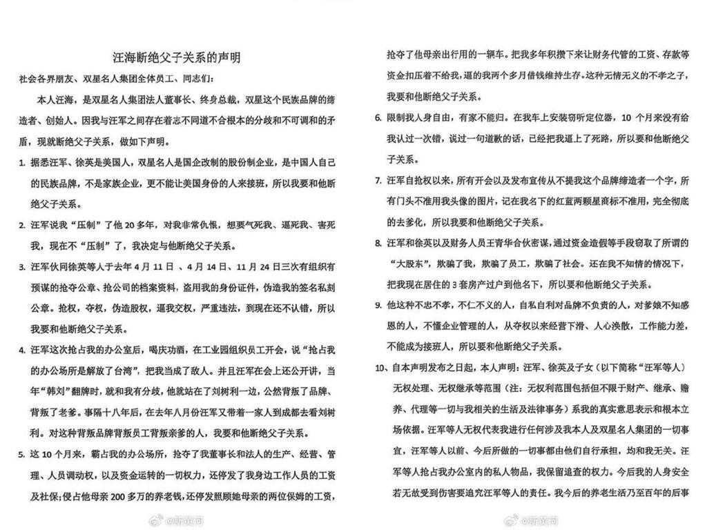
根據《新民晚報》報導,汪海在長達數千字的公開說明中,列出多達9項斷絕關係的理由,其中首要關鍵即為接班人的國籍問題。他指出,汪軍與徐英皆持有美國身分,而雙星名人是在國企改制後成立的股份制企業,屬於中國民族品牌,不應由外籍人士主導經營。此外,汪海也控訴對方刻意推動「去創始人化」,不僅限制對外宣傳提及其名字,還拆除其肖像標誌、停用以他名義註冊的核心商標,甚至在財務層面對其進行封鎖。
汪海在聲明中進一步表態,將不再遵循「家族血緣接班」的傳統模式,計畫成立「雙星名人品牌接班委員會」,未來改採「能者上位」或引進職業經理人制度,以確保品牌永續發展。根據天眼查資料,青島雙星名人集團股份有限公司成立於2002年,目前控股股東為青島星邁達工貿有限公司;其中汪海持股21.88%,汪軍持股6.53%,徐英則為實際受益人。
雙方衝突的導火線,可回溯至2022年的股權結構調整。當時,由徐英實際掌控、持股80%的青島星邁達工貿有限公司透過增資方式,取得雙星名人56.96%股份,一舉成為最大股東。自此,雖然汪海仍擔任董事長,但已不再掌握公司實質主導權,也為後續爭議埋下伏筆。
到了2025年5月,紛爭首度浮上檯面。汪海公開發信,指控兒媳與孫子意圖奪取公章、逼迫其交出經營權,並質疑公司在未經其同意下進行遷址及高層人事調整。對此,徐英回應表示,無法確認公開信是否出自汪海本人,並稱「一時聯繫不上他」。
同年12月2日,徐英則以雙星名人董事長及控股股東身分發布聲明,指出董事會已於5月20日通過決議,解除汪海董事長與法定代表人職務,由她接任,並指控汪海私自刻制公章、違法處分公司資產,強調相關行為不具法律效力。隨著1月3日汪海宣布斷絕親屬關係,這場原本聚焦於公司治理與法律程序的爭端,也正式演變為一場全面撕破臉的家族決裂。




